
课程介绍:
DeepSeekAI技术深度赋能,聚焦产业招商全链路智能化升级。从“AI思维重塑商业逻辑”到“人机协同实战方法论”,系统讲解如何利用DeepSeek大模型进行产业分析、精准招商和智能营销。包含数据驱动决策、万亿赛道解码、自动化工作流搭建(基于扣子平台)等核心模块,助力企业突破传统招商瓶颈,实现降本增效。通过8大实战章节,带您掌握AI+招商的落地应用,抢占数字化招商新赛道。
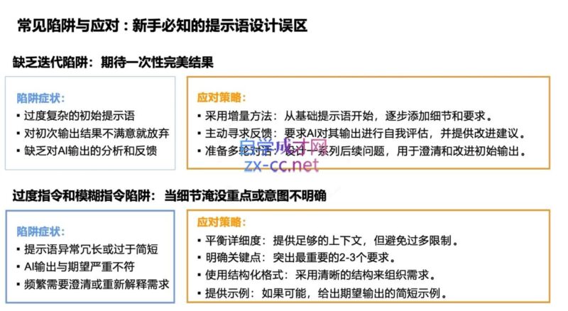
视频截图:

课程目录:
01.思维篇:掌握“AI思维”,重构资产价值
02.认知篇:理解AI的能力边界,建立人机协作认知框架
03.能力篇:人机协同能力矩阵建设
04.实战篇:数据驱动招商新范式
05.实战篇:AI招商全流程通关秘籍
06.实战篇:AI解码万亿产业赛道
07.实战篇:使用扣子搭建工作流
08.实战篇:AI自动化营销工作流
© 版权声明
THE END
















暂无评论内容